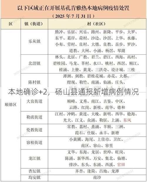
2022年7月20日海城区新增确诊病例情况
2022年7月20日海城区新增确诊病例情况

(图片来源网络,侵删)
2022年7月20日0-24时,海城区新增新冠肺炎确诊病例5例,新增无症状感染者3例。
新增确诊病例中,4例为集中隔离人员核酸检测中发现,1例为高风险区域筛查中发现。新增无症状感染者均为集中隔离人员。经初步流调,新增感染者均与“7·12”本地疫情传播链相关联,其中7例为已确诊病例的密接人员,1例为高风险区域管控人员。当日新增病例均来自隔离管控或高风险区域,未在社会面发现新增阳性感染者。
目前,上述感染者已全部闭环转运至定点医院隔离治疗或医学观察。相关密接、次密接人员均已落实管控,涉疫场所已完成终末消毒。根据感染者活动轨迹,海城区已划定并调整相关风险区域,正在对重点区域开展核酸筛查。
蒙城县新增1例无症状感染者 蒙城县疫情防控最新通报_14461
蒙城县新增1例无症状感染者 / 蒙城县疫情防控最新通报
10月26日,蒙城县在重点人群例行核酸检测中发现1例无症状感染者,目前相关处置工作已有序展开。
一、疫情基本情况
该感染者系省外返蒙人员,在闭环管理中被发现,已转运至定点医院进行隔离医学观察。其相关密切接触者已同步落实管控,首次核酸检测结果均为阴性。当前流调溯源工作正在进行中。
二、当前防控措施
蒙城县已迅速对其活动轨迹涉及区域进行临时管控,并开展环境采样和终末消毒。相关区域已启动区域核酸检测。全县各类公共场所继续严格落实扫码、测温、查验核酸检测阴性证明等常态化防控措施。
三、市民注意事项
请广大市民关注官方发布的权威信息,不信谣、不传谣。近期有省外旅居史的人员,请主动向社区(村)报备,并配合落实健康管理措施。如与公布的活动轨迹有交集,请立即报告。
请市民朋友继续增强防护意识,坚持佩戴口罩。所有涉疫信息以蒙城县疫情防控应急指挥部官方发布为准。
转载请注明来自远风号,本文标题:《2022年7月20日海城区新增确诊病例情况》












京公网安备11000000000001号
京ICP备11000001号